无障碍阅读
适老模式
云之家办公系统
首页
中国手机彩票网福彩体彩票
医院简介
领导团队
职能机构
书记院长信箱
医院动态
医院新闻
医院公告
扫黑除恶
禁毒工作
安全生产
党建群团
党建工作动态
清廉医院建设
学科专家
科室介绍
专家介绍
就诊指南
门诊指南
住院指南
医保之窗
地址电话
预约挂号
科研教学
科研动态
教学动态
住院医师规范化培训
国家药物临床试验机构
生物医学伦理委员会
护理天地
护理新闻
护理团队
健康公益
知识普及
4231米兰体育
人才招聘
招贤纳士
手机彩票网福彩体彩足彩
医院精神
文化活动
文化标识
医院环境
就诊指南
专家出诊时间
门诊指南
住院指南
医保之窗
医保规定
医保报销流程图
检验检查
地址电话
海甸门诊部
龙昆南社区卫生服务中心
得胜沙社区卫生服务中心
博爱社区卫生服务中心
海港社区卫生服务中心
行政中心门诊
预约挂号
网上预约挂号
电话预约挂号
诊间预约挂号
专家出诊时间
就诊指南
健康体检
预约挂号
医保规定
当前位置:
首页
>>
就诊指南
>>
医保之窗
>>
医保规定
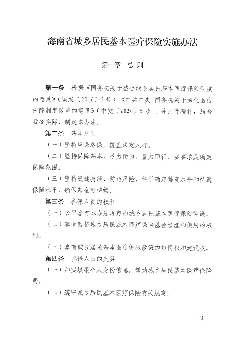
《海南省城乡居民基本医疗保险实施办法》
作者:
陈静
来源:
手机彩票
阅读次数:
更新时间:
2023-09-12 14:29:31
返回
扫一扫在手机打开当前页
读取文档ID
读取文档标题
读取文档类型
读取文档来源
读取文档作者
读取文档撰写时间
读取栏目ID
读取栏目名称
map